○岐南町家庭的保育事業等の認可等に関する規則
令和3年6月23日
規則第20号
(趣旨)
第1条 この規則は、児童福祉法(昭和22年法律第164号。以下「法」という。)及び児童福祉法施行規則(昭和23年厚生省令第11号。以下「令」という。)に定めるもののほか、家庭的保育事業、小規模保育事業、居宅訪問型保育事業及び事業所内保育事業(以下「家庭的保育事業等」という。)の認可等について、必要な事項を定めるものとする。
(認可の申請)
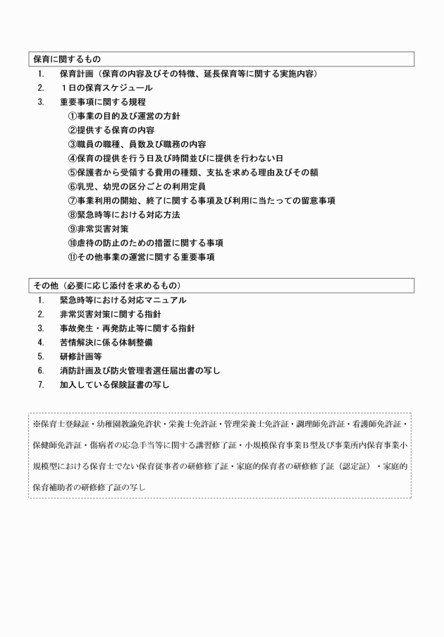
第2条 法第34条の15第2項の規定により、家庭的保育事業等の認可を受けようとする者は、家庭的保育事業等認可申請書(様式第1号)により行うものとする。
(審査)
第3条 認可の審査は、法第34条の15第3項及び岐南町家庭的保育事業等の設備及び運営に関する基準を定める条例(平成26年岐南町条例第16号)により行うものとする。
(岐南町子ども・子育て会議の意見の聴取)
第4条 町長は、家庭的保育事業等の認可をしようとするときは、あらかじめ、岐南町子ども・子育て会議条例(平成25年岐南町条例第22号)の規定に基づく岐南町子ども・子育て会議の意見を聴かなければならない。
(事業の休止又は廃止)
第7条 認可事業者が事業を休止又は廃止しようとするときは、法第34条の15第7項の規定により、家庭的保育事業等休止(廃止)申請書(様式第5号)により申請を行うものとする。
(立入調査)
第8条 町長は、認可事業者に対して、法第34条の17第1項の規定により、立入調査を行うことができる。
2 前項の立入調査は、調査の期日その他必要な事項を認可事業者に事前に通知し行うものとする。ただし、緊急の必要があるときは、この限りではない。
(委任)
第9条 この規則に定めるもののほか、家庭的保育事業等の認可等に関し必要な事項は、町長が別に定める。
附則
この規則は、令和3年7月1日から施行する。
附則(令和7年規則第4号)
この規則は、令和7年4月1日から施行する。












































